中国·ok138cn太阳集团(股份)有限公司-官方网站
院长信箱
学院首页
学院动态
重要通知
培训动态
自考公告
自考动态
实践考核
学院概况
学院简介
现任领导
机构设置
工作职责
党建党群
组织机构
党建工作
教工之家
学习园地
主题教育
学习宣传贯彻党的二十大精神
党纪学习教育
培训中心
成人学历教育
教务信息
规章制度
成人教育招生
专业设置
站点设置
下载专区
联系方式
自学考试
自考简介
招生简章
专业计划
学位申请
自考助学点
成绩查询
下载中心
主要工作日程安排
44118太阳成城集团
校友专栏
校友动态
校友风采
招生工作
成教招生
自考招生
培训招生
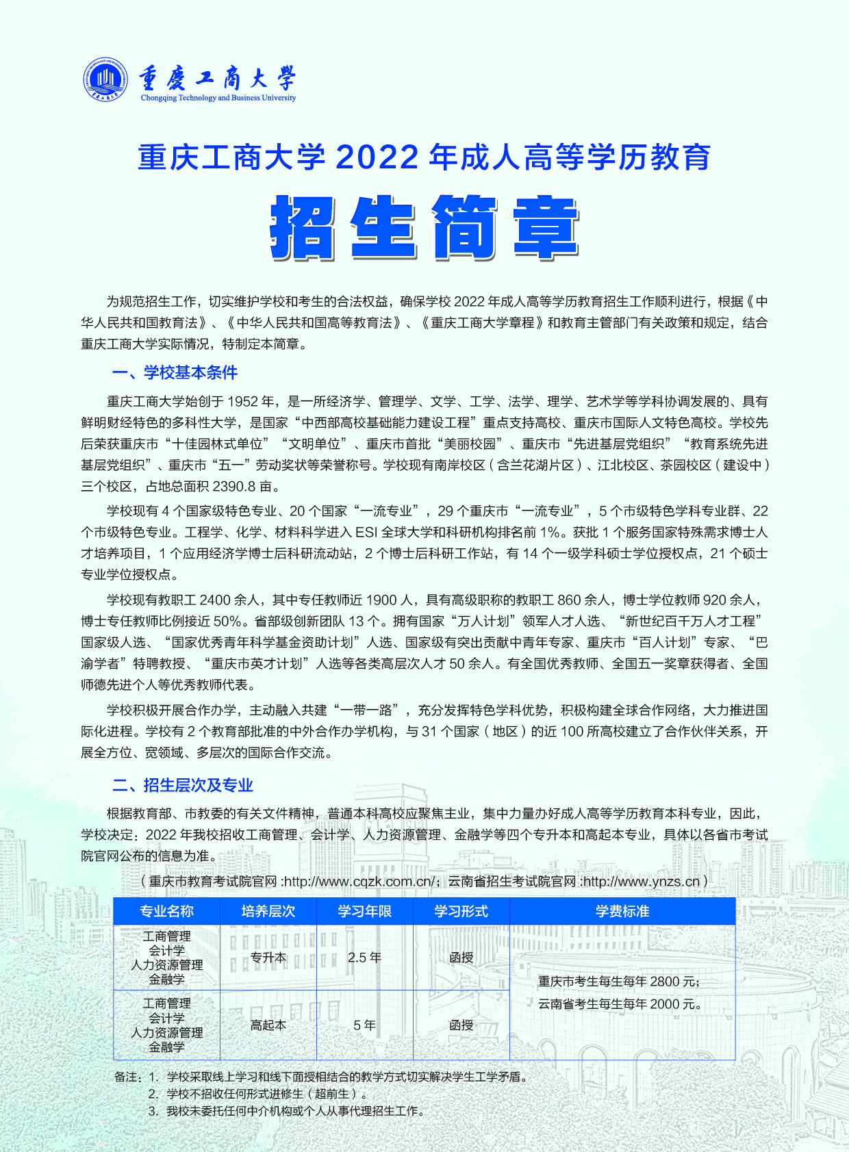
重庆工商大学2022年成人高等学历教育招生简章发布了
2022年06月28日 16:43 点击:[]
上一条:
招生预警及严正声明
下一条:
ok138cn太阳集团关于成教毕业生档案查询工作通知
【
关闭
】
学院动态
重要通知
培训动态
自考公告
自考动态
实践考核
相关链接